If FreeCAD and SolveSpace Had a Baby

If FreeCAD and SolveSpace Had a Baby
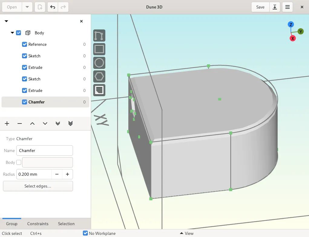
Creating chamfers in F/OSS 3D CAD like using FreeCAD but with a workflow like in Solvespace. Picture from https://docs.dune3d.org

I am primarily a hobbyist — a “maker” — when it comes to 3D CAD. As a hobbyist, my goal is to reach results as intuitively and quickly as possible — ideally while actually enjoying the process. The goal is most of the time to print something with my 3D printer and to make myself happy during this process.

For that reason, I have been paying quite a bit of money for some time now for a proprietary but very good 3D CAD software called Shapr3D. This bugs me though, because like most other 3D CAD Software companies they don't have a "maker friendly" licensing model.

However, I am also a big supporter of Free and Open Source Software (F/OSS). The maker community, in particular, lives and thrives on this philosophy. Arguably the best and most sustainable 3D printers are from companies like Prusa knowing their roots in the scene and still building hardware and software based on these principles. That’s why my preferred 3D CAD program doesn’t quite align with my preferences.

So, what options do i have in the F/OSS world of 3D CAD? Personally i saw only two options: SolveSpace and FreeCAD - at least until recently.

SolveSpace is, in my opinion, great software. While it may appear archaic at first glance, once you go through the tutorials you begin to appreciate how well performance, workflow, and UI/UX fit together. It runs on all operating systems that require a mouse and keyboard (sorry, no tablets). But it has one major drawback: it cannot create chamfers or fillets by design. And in 3D printing, I need those all the time. Not only to make printed parts more pleasant to the touch, but also because rounded edges and chamfers solve many of the problems caused by intersecting edges in printed objects. Just think of a lid and a box with a 0.05 mm misalignment — and suddenly the lid no longer fits.

Then there is FreeCAD. I am very happy it exists. It is unbelievable powerful as only an F/OSS tool with a big community can be. But it lacks in workflow. You can work with it, but you never "flow". I know at least 2 people who would disagree with my opinion - and FreeCAD improved A LOT in the last months/years. For example if you're a FreeCAD fan but were annoyed by stability problems, the version v1.0.2 i tried on a Mac with ARM was stable and never crashed on me. But still I can't wrap my head around transitioning between the "sketcher workspace", the "part designer" and the "part" workspaces.

FreeCAD workspaces and their interdependencies are far from intuitive and the documentation only helps to understand how to work with them but not why or what benefits this interlinked multi-workbench approach has. Fact is: This is far from any industry standard and i just don't get it.

Note: This opinion comes from a die-hard user of the Neovim (modal) text editor, which has three modes - and only one of these modes actually allow you to type in some text. The other two modes create very efficient and powerful workflows for manipulating inserted text in the current line and spanning multiple lines. I don't see this efficiency anywhere in FreeCAD, but in Shapr3d and SolveSpace. Those two are also "modal" in a way, when working with the tools, but the whole workbench abstraction from FreeCAD is just too much for me.

Even the docs are hard to understand like i read a couple of times through this description and still don't know what this is and when i need it.

And now to my main point and to the alternative I would like to help promote a little with this blog post: there is Dune3D . Dune3D feels like a thoughtful fusion of FreeCAD's capabilities and SolveSpace's elegant workflow. Check the "mission statement" for details.

In principle, everything that makes the SolveSpace workflow great is already there, plus the features that were previously missing.

Take a look at it. The tutorial designing a simple part gives a nice overview.

Maybe give it a star on GitHub, join the discussion on GH or their matrix server, or even better: help promote and support it. I would truly love to see a solid, enjoyable long-term alternative for makers emerge.